重庆市涪陵区人民医院病理科共建项目
邀标公告
1. 招标条件
本招标项目:重庆市涪陵区人民病理科共建项目已由重庆市涪陵区人民医院党委会研究决定建设,项目业主为重庆市涪陵区人民医院。项目已具备邀标条件。
2. 项目概况与招标范围
2.1 建设地点:重庆市涪陵区民康巷6号。
2.2 项目名称:重庆市涪陵区人民病理科共建项目
2.3 建设规模:面积约200平方米;
2.4 招标范围:重庆市涪陵区人民病理科共建项目所包括的土建、装饰工程、给排水工程、消防工程、弱电、通风空调、电气设备、医疗设备采购及安装工程等(具体以工程量清单为准)。业主不组织现场踏勘,所有参加邀标的单位均被视为已自行进行现场踏勘。
2.5 工期及缺陷责任期要求:项目工期 60日历天。
缺陷责任期:24 个月
3.邀标要求
3.1 本次招标要求邀标单位须具备以下条件:
3.1.1 本次招标要求邀标单位具备的资质条件:投标人提供正常运营资质(有效的营业执照、医疗器械经营许可证、税务登记证、组织机构代码证;具有病理诊断相关资质)
3.1.2 竞争性邀标单位还应在人员、设备、资金等方面具有相应的施工能力。
3.2 投标保证金:邀标单位在投标时需缴纳投标保证金10000元(现金密封后加盖邀标单位公章)。投标保证金在确定中标单位并签订合同后全部无息返还给相应投标单位。
3.3 如发现邀标单位存在任何违规违纪行为或中标人未在邀标结果公示开始之日起7日历天内提交履约保证金并签订协议的,将没收有关邀标单位投标保证金。
4.评标办法:
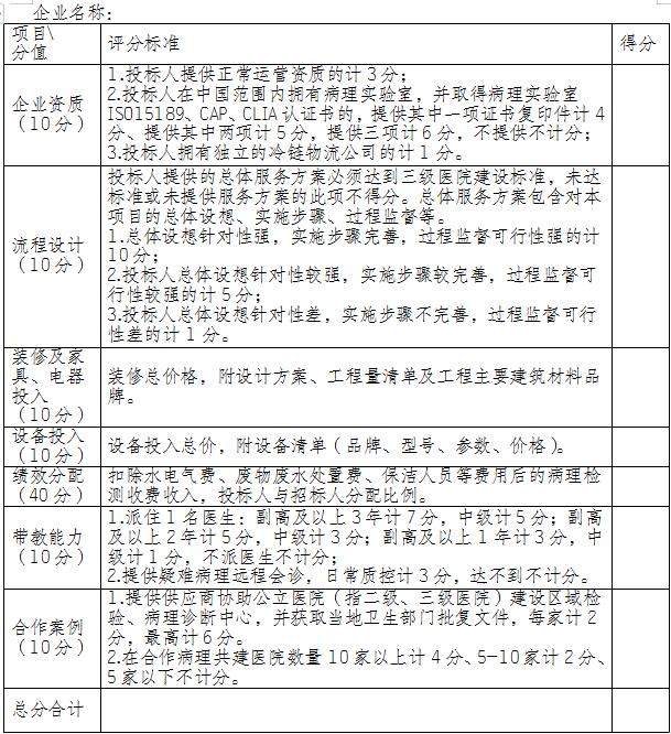
重庆市涪陵区人民医院病理科共建项目评标办法

评委签名:
特别说明:邀标单位的投标报价应是本工程合同招标范围内的全部工程投标报价,如符合邀标公告要求的邀标单位不足3家,则继续评标,如只有1家,则直接谈判。
5. 资料的获取
请各参选人于2022年4月13日17:30时前,持单位介绍信、法人委托书到重庆市涪陵区民康巷6号区人民医院医务科报名并获取重庆市涪陵区人民病理科共建项目现状平面图(电子版)。
6.开标及投标文件的递交
6.1投标文件递交的截止时间:2022年4月15日10:00时开标时间:2022年 4月15日10:30分
地点:重庆市涪陵区人民医院行政办公楼6楼小会议室
6.2邀标单位应将投标函部分、经济部分、资格审查部分分别装订成册,装入“投标文件”大袋中,密封并在大袋上加盖邀标单位法人章,同时“投标文件”大袋应写明相应内容。不符合要求的,招标人将拒收。逾期送达或者未送达指定地点的投标文件,招标人不予受理。
7.联系方式
招 标 人:重庆市涪陵区人民医院
联 系 人:王老师
联系电话:13896665201